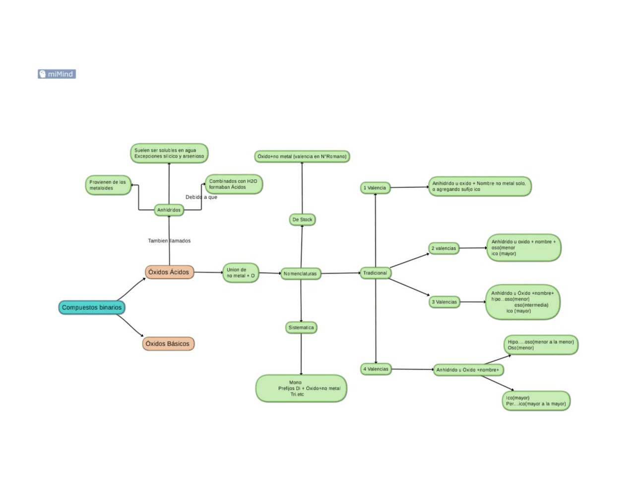
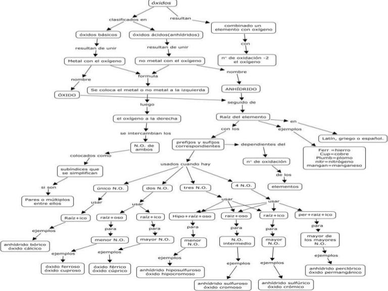
Oxidos Basicos Mapa Conceptual
Muchas gracias por adelantado. Información sobre 5 Ejemplos De Aplicaciones De La Elipse En La Vida Cotidiana.

Mapa Conceptual De Oxidos Basicos Demi Mapa
Aquí información sobre el analisis pestel ejemplo aplicado a una empresa de alimentos podemos compartir.
Oxidos basicos mapa conceptual. Administrador blog Nueva Aplicación 2019 también recopila imágenes relacionadas con analisis pestel ejemplo aplicado a una empresa de alimentos se detalla a continuación. En otro artículo de este mismo número la elipse y la parábola en física hemos visto cómo la elipse y la parábola son curvas que tienen una gran importancia en física y que se ajustan a la descripción o a la representación matemática de muchos fenómenospero la elipse y la. D Marco conceptual sobre prevención y protección contra riesgos de accidentes de trabajo y enfermedades laborales en actividades desarrolladas en las labores mineras subterráneas permisos de trabajo procedimiento de activación del plan de emergencias y contingencias.
Mariángel Zapata en Cómo realizar un mapa conceptual. Este sitio web utiliza cookies para que usted tenga la mejor experiencia de usuario. Cualquier donación es bienvenida para animarme a seguir creando contenido en este blog.
Powered by Esotera WordPress.
Mapa Conceptual Propiedades Del Agua Pdf

Pin De Andrea Moreno En Ondas En 2021 Ondas Mecanicas Mapa Conceptual Ondas Longitudinales

Mapas Conceptuales De Hidruros E Hidroxidos No Metalicos Pdf
![]()
Mapa Conceptual De Compuestos Inorganicos Quimica Inorganica Y Studocu

Oxidos Basicos Y Oxidos Acidos By Jhon Erick Morales Redondo
![]()
Mapa Mental Oxidos Metalicos Y No Metalicos Carlos Guadarrama

Mapa Conceptual De La Funcion Oxido Brainly Lat
Funciones Quimicas Inorganicas Mapa Mental

Mapa Conceptual De La Nomenclatura Demi Mapa

Mapa Conceptual De Los Oxidos Educacion
Mapas Conceptuales Quimica Pdf Sal Quimica Acido

Realizar Un Mapa Conceptual De Compuestos Inorganicos Oxidos Hidroxidos Acidos Sales Con Brainly Lat
Nomenclatura Quimica Mapa Mental Amostra
Oxidos Peroxidos Y Anhidridos Mapa Mental

Ensenanza De Quimica Notas De Quimica Aula De Quimica

Esquema Sobre Oxidos Acidos Docsity

Nomenclatura Quimica Inorganica Mindmeister Mapa Mental





Posting Komentar untuk "Oxidos Basicos Mapa Conceptual"